Actor-Network Theory, or ANT, is a way of understanding how society works by looking at networks of relationships. It treats people, technologies, ideas, and objects as equally important “actors” that shape outcomes. Instead of focusing only on human decisions, ANT shows how both humans and non-humans interact to create the social world.
Key Takeaways
- Definition: Actor-Network Theory (ANT) is a framework from sociology and science studies that views society as made up of networks of both human and non-human actors.
- Actors: People, technologies, ideas, and objects are all treated as “actants” with the power to influence outcomes and shape the network.
- Networks: Social order emerges from the connections and interactions among diverse actors rather than from individuals or structures alone.
- Applications: ANT has been widely applied to science, technology, and organizational studies to explain how innovations and knowledge spread.
- Critiques: Scholars have challenged ANT for being complex, hard to apply consistently, and for blurring the line between human agency and material influence.
History and Overview
Actor-Network Theory (ANT) is a way of understanding how the world works by looking at networks made up of both people and things.
Instead of seeing society as driven only by humans, ANT argues that technologies, objects, ideas, and natural elements all play active roles in shaping outcomes.
ANT was developed in the 1980s by scholars in science and technology studies, especially Bruno Latour, Michel Callon, and John Law.
Their work emerged from research into how scientific knowledge and technological innovations are produced.
How does ANT differ from other sociological theories?
Most sociological theories treat humans as the main agents of change, while technologies and objects are seen as background conditions.
ANT differs by treating humans and non-humans symmetrically — both are “actants” that can influence networks.
It avoids separating the “social” from the “technical,” instead showing how the two are always entangled.
Why is ANT considered both influential and controversial?
ANT is influential because it shifted attention to the role of non-human actors, offering fresh insights into science, technology, and society.
However, it is controversial because it is complex, hard to apply consistently, and sometimes criticized as relativistic.
Critics argue that by treating all perspectives equally, ANT makes it difficult to judge between truth and error or to address larger social structures like inequality and power.
Principles
Principles are the guiding rules or assumptions that shape how ANT research should be done.
They are methodological commitments about how to study networks.
For example, agnosticism tells researchers not to assume in advance what matters most, and generalized symmetry says to treat humans and non-humans with the same analytical tools.
Agnosticism
Agnosticism means approaching networks without taking sides or privileging one explanation over another.
Researchers are asked to suspend judgment about whether a scientific explanation is “more true” than a religious belief, or whether social forces outweigh technical ones.
Instead, all accounts offered by the actors themselves are treated as data worth tracing.
Example: When studying climate science, ANT would not start by privileging scientific models over political narratives or local knowledge.
Instead, it would follow how all these perspectives interact and compete within the network.
Generalized Symmetry
This principle requires that humans and non-humans be analyzed using the same conceptual tools.
ANT avoids assuming that only people have agency and instead studies how technologies, objects, and even natural elements help shape outcomes.
Example: A hospital’s operation depends not only on doctors and nurses but also on medical devices, patient records, and policies.
ANT treats them all as actants that contribute to how healthcare is delivered.
Free Association
Free association rejects the idea of dividing phenomena into pre-given categories such as “social,” “natural,” or “technical.”
Instead, ANT emphasizes following the connections between actants to see how these categories are actively produced within networks.
Example: A smartphone is not simply “a piece of technology.”
It is at once a social tool, a technical device, and a cultural symbol — roles that emerge from the way it connects users, apps, corporations, laws, and infrastructures.
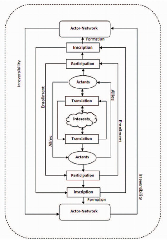
Components
Components are the core concepts and building blocks used to describe what is actually happening in a network. These include actants, networks, translation, and black boxes. They are the terms ANT uses to explain how actors connect and how outcomes emerge.
Actants
In ANT, an actant is anything that makes a difference in a situation. This can be a person, a machine, a law, a piece of software, or even an idea.
What matters is not whether something is human or non-human, but the role it plays in the network.
ANT gives both humans and non-humans analytical equality, meaning they are studied in the same way.
For example, on Facebook, the people, the algorithms, the smartphones, and even the “like” button all act together to shape the network.
Networks
A network is the web of relationships connecting these actants.
Networks are “heterogeneous,” made up of many different types of entities, all influencing one another. Importantly, actants are not isolated: each one is shaped by its connections.
For instance, a birthday cake is not just flour, sugar, and eggs — it also depends on ovens, spoons, bakers, farms, packaging, and shops.
ANT shows how these layers of relationships link together, with each actant embedded in other networks.
Black Boxes
When a network becomes stable, people often stop questioning how it works and treat it as a single unit — what ANT calls a black box.
For example, most of us use a smartphone without thinking about the vast web of factories, code, and infrastructures that make it function.
ANT reminds us that behind every black box is a complex network of actants.
Translation
One of ANT’s most important concepts is translation.
This refers to the process by which actors align their interests and enroll others into a network.
Translation is not just about communication but about shaping identities and roles.
In science, for example, laboratories translate microbes, machines, and data into accepted facts.
Power, in ANT, emerges not from one actor but from the ability to hold networks together through translation.
Applications
ctor-Network Theory has been widely used as a research tool across different fields. Its strength lies in showing how humans and non-humans work together in networks to produce outcomes.
- Science and Technology Studies (STS): ANT originated here, helping researchers explain how scientific knowledge is produced. It highlights how labs, instruments, scientists, policies, and even microbes interact to create what we call “facts.”
- Sociology and Organizations: Sociologists and management scholars use ANT to understand how organizations function. It shows how people, routines, technologies, and documents form networks that make organizations stable or unstable.
- Health and Medicine: ANT has been applied to study hospitals, medical technologies, and patient care. For example, it reveals how doctors, patients, machines, and clinical protocols all shape medical outcomes together.
- Geography and Environmental Studies: Geographers use ANT to analyze how landscapes, infrastructures, and communities are connected. It can explain, for instance, how rivers, policies, and local practices interact in managing the environment.
- Other Fields: ANT has influenced anthropology, feminist studies, informatics, communication, and economics. Across these areas, it helps trace how power and meaning emerge from networks rather than from individuals or structures alone.

Examples
Speed Bump on a Road
- In everyday thinking, we might say drivers slow down because of social rules (fear of punishment) or personal responsibility. ANT instead shows how multiple human and non-human actors combine to produce this outcome.
- The actors/actants include the speed bump itself, the road, the car, the driver, traffic laws, the police who might enforce them, and even local residents demanding safer streets.
- The network emerges as these actors interact: the physical bump influences driver behavior just as effectively as a police officer could, making the technology itself an active participant.
- Through translation, responsibility for enforcing speed limits is partially shifted from humans (police) to a non-human (the bump).
This example illustrates ANT’s core claim: outcomes are not caused by humans alone but by networks of people, technologies, and rules working together.
Scallops in Brittany (Callon, 1986)
Michel Callon’s classic study (1986) examined efforts to stabilize scallop populations in St. Brieuc Bay, France.
In everyday thinking, we might say declining scallop stocks in St. Brieuc Bay were simply the result of natural population changes or poor fishing practices.
ANT instead shows how scientists, fishermen, scallops, and new collection devices all worked together in shaping the outcome.
The actants included the scallops themselves, the fishermen relying on them for income, the marine biologists, the larvae-collecting devices, and the scientific institutions funding the research.
The network emerged as scientists tried to enroll both fishermen and scallops into their project, convincing fishermen to cooperate and relying on the scallops’ biological behavior to stabilize the plan.
Through translation, the scientists attempted to shift responsibility for sustaining the fishery partly onto the scallops and the devices, making these non-humans central participants in the outcome.
Education (Saito, 2010)
In everyday thinking, we might see cosmopolitan education as a matter of personal values or teaching styles.
ANT instead highlights how students, cultural materials, and global networks interact to produce openness to other people and ideas.
The actants include students, teachers, classroom texts, international exchange programs, and the foreign cultures and objects to which learners are exposed.
The network emerges as these diverse actants connect, with students’ worldviews shaped not only by human interactions but also by the artifacts and resources that circulate across borders.
Through translation, attachments to books, ideas, and cultural experiences are turned into broader identifications with global communities, making non-human actants essential in shaping cosmopolitan outlooks.
Technology in Healthcare (Bloomfield, 1991)
Brian Bloomfield (1991) applied ANT to the development of information systems in the UK National Health Service.
In everyday thinking, we might assume information systems in hospitals succeed or fail because of good management or poor design.
ANT instead reveals that success depends on how human and non-human actors are aligned in practice.
The actants include doctors, nurses, administrators, the information systems themselves, local policies, and the patients whose records the systems manage.
The network emerges as these actants interact, with technologies functioning differently depending on how people adapt to them and how institutional contexts support them.
Through translation, developers and managers shift responsibilities between humans and technologies, so that the system itself becomes an active participant in coordinating healthcare.
Critical Evaluation
Complexity
A common criticism of Actor-Network Theory is that it is overly complex and difficult to apply consistently.
ANT insists on tracing every connection between humans and non-humans in a network.
While this ambition highlights the richness of interactions, it often leads to analyses that are long, detailed, and hard to follow.
Researchers may struggle to decide how far to trace networks and which actants to include.
Critics argue that this lack of clear boundaries makes ANT unwieldy and impractical for many research contexts.
The implication is that ANT studies can become overwhelming or descriptive rather than analytical, limiting their usefulness for drawing general conclusions.
This reduces ANT’s appeal for researchers who want clear, testable explanations rather than sprawling narratives.
Relativism
ANT has been criticized for promoting a form of relativism in which all perspectives are treated as equally valid.
Because of its principle of agnosticism, ANT avoids privileging scientific knowledge over local beliefs or distinguishing between truth and error.
While this helps avoid bias, it also means ANT offers little guidance for judging between competing claims.
Critics argue this risks blurring the line between reliable knowledge and misinformation, since ANT treats both as actants in a network.
The danger of relativism is that ANT may be seen as politically or ethically neutral, even in cases where researchers might need to take a stance, such as studying climate change denial or harmful technologies.
This undermines ANT’s credibility in contexts where normative judgments are expected.
Ambiguity
Another criticism is that ANT’s concepts are vague and inconsistently defined.
Terms such as actor, actant, network, and translation are sometimes used flexibly, leading to confusion.
For example, some ANT scholars treat “assemblage” as interchangeable with “network,” while others insist they are distinct.
This flexibility allows ANT to adapt across disciplines, but it also raises concerns about theoretical precision.
Without clear definitions, studies using ANT can vary widely in interpretation and scope.
This ambiguity makes it difficult to compare findings across ANT-based research or to develop cumulative knowledge.
As a result, critics suggest ANT is better suited as a descriptive lens than as a systematic theory.
Limited Applicability
ANT has also been criticized for being limited in its explanatory power beyond small-scale case studies.
ANT excels at “thick description” of specific networks, such as laboratories, hospitals, or fisheries.
However, it is less effective at explaining broader social patterns, institutions, or structures.
By focusing on local interactions, ANT can miss how larger forces — like capitalism, colonialism, or state power — shape networks across multiple scales.
Critics argue that ANT underestimates the persistence of these macro-level dynamics.
The implication is that ANT may be valuable for detailed ethnographies or organizational analyses but less useful for understanding systemic inequalities or global processes.
This limits its appeal to sociologists and political scientists who want to explain not only how networks form, but also how they are embedded in larger historical and structural contexts.
Actor-network Theory vs. Social and Technological Determinism
Actor-Network Theory (ANT) developed in response to two competing views: technological determinism and social determinism.
Technological determinism claims that technology alone drives change.
For example, a technological determinist might argue that the invention of the computer led inevitably to today’s digital society, regardless of human choices.
Social determinism, by contrast, explains technological change purely in terms of human categories and decisions. From this perspective, computers exist only because of social needs, values, and power structures.
ANT challenges both approaches.
Instead of separating the “social” and the “technical,” it treats them as inseparable parts of a single network.
What looks purely technical is partly shaped by social expectations, and what looks purely social is partly sustained by material and technical factors.
Take the example of a mobile phone keyboard. Its design reflects technical limits, such as how quickly the processor can register inputs, but also cultural conventions, such as the QWERTY layout.
ANT shows that the phone is not simply a product of society or technology alone, but of networks where human and non-human actants work together.
Inclusion of Non-Humans
A major strength of ANT is that it gives equal analytical weight to non-human actants such as technologies, materials, and natural entities.
Traditional sociology often treated objects as passive, while ANT insists that they actively shape outcomes.
For example, a speed bump can influence driver behavior just as much as a police officer.
This shift has been especially useful in science and technology studies, where machines, instruments, and data clearly play active roles.
The implication is that ANT broadens the scope of analysis, allowing researchers to capture a fuller picture of how society works.
This perspective has inspired innovative research across sociology, geography, organizational studies, and healthcare.
Methodological Innovation
ANT provides a unique methodological approach that avoids privileging pre-existing categories such as “social,” “technical,” or “natural.”
Instead of assuming what is social and what is technical, ANT encourages researchers to trace connections and let distinctions emerge from the data itself.
This principle of “free association” allows for more open-ended investigations and prevents bias toward one type of explanation.
As a result, ANT studies often uncover hidden or unexpected relationships that other approaches might overlook. This makes it a valuable tool for generating fresh insights into complex systems.
Flexibility Across Disciplines
ANT’s concepts have proven adaptable across a wide range of fields.
While developed in science and technology studies, ANT has been applied to education, health, information systems, environmental management, and even art and culture.
Researchers value its flexibility in following how diverse networks form and operate.
This interdisciplinary reach has made ANT influential beyond sociology, encouraging cross-disciplinary dialogue and methodological innovation.
Emphasis on Networks and Processes
ANT highlights the dynamic processes through which networks are formed, maintained, and sometimes broken.
By focusing on translation and enrollment, ANT shows how power and stability arise not from individuals or structures alone, but from the successful alignment of many actors.
This provides a process-oriented view of social life.
The implication is that ANT helps explain not just outcomes but how those outcomes come into being, making it a useful approach for studying innovation, organizational change, and knowledge production.
References
Bijker, W. E. (1993). Do not despair: There is life after constructivism. Science, Technology, & Human Values, 18(1), 113–138.
Bloomfield, B. P. (1991). The role of information systems in the UK National Health Service: Action at a distance and the fetish of calculation. Social Studies of Science, 21(4), 701–734.
Bruni, A., & Teli, M. (2007). Reassembling the social—An introduction to actor-network theory. Management Learning, 38(1), 121–125.
Callon, M. (1986). The sociology of an actor-network: The case of the electric vehicle. In M. Callon, J. Law, & A. Rip (Eds.), Mapping the dynamics of science and technology (pp. 19–34). Palgrave Macmillan.
Cresswell, K. M., Worth, A., & Sheikh, A. (2010). Actor-Network Theory and its role in understanding the implementation of information technology developments in healthcare. BMC Medical Informatics and Decision Making, 10(1), 67. https://doi.org/10.1186/1472-6947-10-67
Latour, B. (1987). Science in action: How to follow scientists and engineers through society. Harvard University Press.
Latour, B. (1996). On actor-network theory: A few clarifications. Soziale Welt, 47(4), 369–381.
Latour, B. (2007). Reassembling the social: An introduction to Actor-Network-Theory. Oxford University Press.
Ritzer, G. (Ed.). (2004). Encyclopedia of social theory. Sage.
Saito, H. (2010). Actor-network theory of cosmopolitan education. Journal of Curriculum Studies, 42(3), 333–351. https://doi.org/10.1080/00220270903494204
Winner, L. (1993). Upon opening the black box and finding it empty: Social constructivism and the philosophy of technology. Science, Technology, & Human Values, 18(3), 362–378.